近年来,随着新型城镇化的发展,人们工作生活的节奏和需求快速变化,市场资源优化配置的深度和广度不断拓展,人才流动也呈现高频化,公众和企业对“跨省办事”需求日趋旺盛,越来越多的移动政务服务平台开始上线跨省通办服务专区,汇聚各端不同的应用服务,不断拓宽跨省通办和跨地区通办的线上服务渠道。
但是,移动政务跨省通办和跨端应用汇聚不仅在政府部门间协同上有难度,在技术实现上也无法像链接调用那样简单,用户甚至需要下载多个移动端并在“端”之间来回跳转,这种种不方便、不友好的切换、跳转,实在让用户平添烦恼。
一、移动政务跨省通办的发展现状
1、跨省通办“生态圈”不断扩大
近年来,全国多地已陆续开始启动跨省通办工作,并且也取得很多亮眼的成果,随着跨省通办工作的深入,跨省通办“生态圈”也在不断扩大,出现线上“网办”、“移动办”和线下“代收代办”的服务新模式。比如,在省级层面,河北、黑龙江、福建、江西等11个省区开展对接合作,通过签订政务服务跨省通办合作协议,建立行政审批和服务事项全流程网办,拓展异地代收代办,深化政务服务自助办、优化多地联办等工作机制,共同推动政务服务跨省通办。
同时,随着河北、内蒙古、山东、湖北、广东、贵州、云南、陕西、甘肃、青海10省(区)153个地区政务服务管理部门的加盟“云上办”政务服务跨省通办合作,跨省通办联盟至此已覆盖至全国14个省(区)34个州(市)136个县(市、区)和开发区。诸多地市也都在尝试持续扩大自己的跨省通办“生态圈”。以江西赣州为例,赣州市目前已与福建省、湖南省、广东省等地部分城市实现了政务服务跨省通办。比如京津经开区通过签署《推进政务服务跨省通办授权协议》,推动国家级经开区之间实现政务服务跨省通办。
2、跨省通办逐渐向移动端延伸
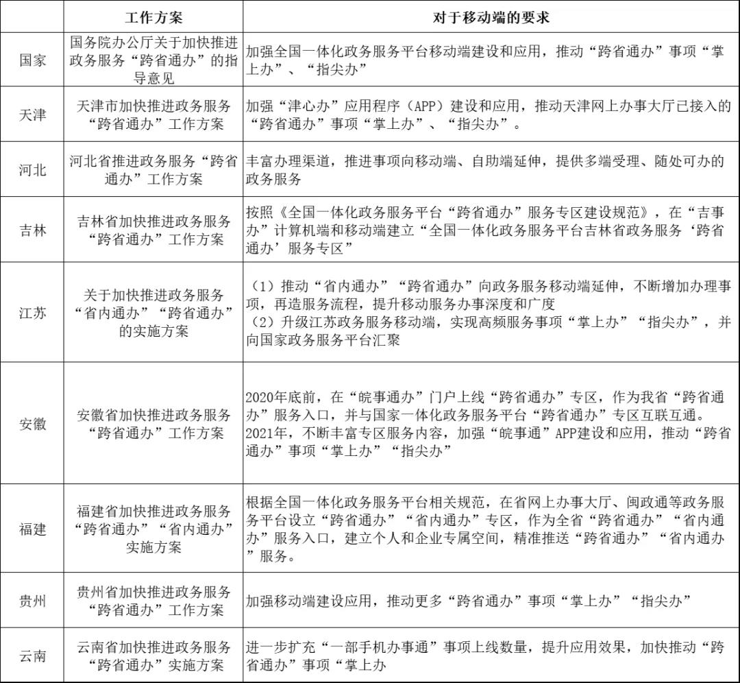
目前,各地都有发布与跨省通办相关的工作方案,推动跨省通办向政务服务移动端延伸,“跨省通办” 、“掌办事项”、“指尖办”等作为关键词频频出现。我们可以看到内蒙古、吉林、上海、江西等多地都有在移动政务服务平台中开设“跨省通办服务专区”,针对性推出跨省通办政务服务,让用户可以随时随地查看与跨省通办服务相关的办事指南,也可以在线发起申请,体验到跨省通办的“马上办、网上办、指尖办”。
比如,赣州与东莞的跨省通办合作中,赣州市、东莞市两地的企业群众可在“赣服通”赣州分厅办理76项通办事项;在广东佛山与海淀区的跨省通办合作中,办事群众可选择下载“佛山通”App、“海淀通”App,办事者使用“海淀通”可线上办理佛山市相关的通办事项,使用“佛山通”也可线上办理海淀区的相关通办事项。以下我们摘录国家以及部分地区跨省通办实施方案中对移动端的要求。

国家及部分地区跨省通办实施方案摘选
3、当前移动政务跨省通办的实现模式
在各级政务服务移动端中,跨省通办主要有三种模式:
(1)直接办理:在政务服务App中可直接点击办理相关的跨省服务事项;比如,有些地区会自行建设跨省通办服务专区,汇总提供跨省通办的事项清单,提供一些全程网办服务;
(2)跳转其他地区的移动端办理页面:在点击跨省通办事项的在线办理后,后续会指向下载相关政务App,并跳转至相关政务服务App办理;比如,当登录A地区政务服务App办理B地区的某些事项时,会跳转要求下载B地区的政务App,点击后会跳出原A地区的政务App而切换至B地区政务服务App办理页面进行后续操作。
(3)跳转PC端办理:当我们通过进入一个省级政务服务App的跨省通办专区后,发现平台并未弹出相关的服务内容,而是直接跳转到网页版跨省通办专区,并且网页版的信息和服务列表与手机屏幕极不匹配,体验非常不好。也有部分地区移动端跨省通办服务专区中很多个人服务、法人服务内容都是跳转其他地区的PC网站的链接,并友情告知用户需要再到PC端进行查询、提交材料、申报等后续操作。
二、移动政务跨省通办和跨端应用汇聚的难点
当前,移动端政务服务跨省通办在探索和实践过程中,仍然会遇到一些较为棘手的问题,比如:
1、移动端用户体系不通,仍需注册多个政务服务App账号
基于全国一体化在线政务服务平台的统一身份认证、统一用户服务等支撑,在PC端的政务服务平台中各地已经实现使用国家政务服务平台账号登录,满足用户一次注册、单点登录的需求。但现实情况是,我们如果从一个省的应用去另一个省办事,必须重新注册另一个省的用户,因为省级用户体系没有实现互认。比如,一个“浙里办”App的用户想要办理吉林本地的业务时,还需要重新注册吉林地区的政务服务App账号,无法直接使用“浙里办”的账号进行注册登录。这样也就意味着,当用户如果想要办理多个跨省通办业务时,需要重复注册与登录N多个省的移动端政务服务账号,才能继续在各个地区办事。
2、移动端架构底层不通,应用建设缺乏规范
通过分析我国各级政务服务移动端应用建设模式,可以发现我国的省级政务服务App存在因各自分散建设造成底层技术架构、应用标准规范等不统一的情况。比如浙江的“浙里办”、“爱山东”、“随申办”等,它们之间的底层架构并不一样,这样就导致浙江的用户如需使用山东的跨省通办服务,就很可能会因为标准不一、应用无法互调、数据难以打通等而遭遇线上“梗阻”的局面,难以完成线上的“跨省”办事。
而且,当前政务服务移动端的建设模式也各不相同,有些省份是建设统一政务服务移动端,下辖地市不再单独建设政务服务移动端;也有些省份则是采取分建模式,既建设省级政务服务移动端,也有地市根据自身实际情况,分别建设地市级政务服务移动端。但无论是统建还是分建模式下的政务服务移动端,其顶层设计并没有统一规范和技术标准。有些地区的政务服务移动端在开发建设过程中,虽然制定了开发标准、UI规范,但是服务应用汇聚缺乏标准,经常由于某些地市或厅局的服务应用故障,造成整个移动端的故障或应用崩溃。
(3)跨省通办尚困于“链接互通”而止于“数据互通”,跨端应用无法互认互调
从目前各大主流移动政务服务平台的跨省通办服务来看,不少地区的移动端跨省通办并未真正意义上实现“通办”,而是困于表面上的“链接互通”而止于本质上的“数据互通”,对于办事用户而言,这相当于将他们指向了“一道没有钥匙的门”。
从移动端跨省通办服务的办理深度来看,有些地区可以在移动端查看办事指南,也可以点击“在线办理”,甚至可以实现“跨屏”跳转。但是,有部分办事服务在移动端点击办理后,虽可以跳转到另一个政务服务App,但并不能直接进入业务办理流程,而是弹出网页版的其他业务系统或平台的登录界面,用户需要再次登录。而且,某些查询服务也无法自动匹配相关数据,仍需要用户手动选择所属地。
(4)跨省通办服务查找不便,用户体验较差
通过实际体验政务服务移动端的跨省通办服务时可发现,有些地区的跨省通办事项,仅仅是以类似列表的形式展现,而且在分类方面也较为简单,有按照主题分类,也有按照部门分类的,很难快速查找到所需的跨省通办服务。所谓跨省通办也就是实现了一个类似“hao123”的网址导航目录罢了。林林总总的服务、应用简单的堆砌在一起,很容易让用户眼花缭乱、不知所措,甚至无法激发用户的使用欲望。
(5)移动政务“跨端”技术仍然是实现跨省通办的主要障碍
由于移动政务服务App在技术与体验方面的特殊性,独立App之间的服务只能通过App切换并跳转的模式,这有别于PC端网页URL地址之间的“链接”模式,而独立App与PC端的互相调用又涉及到PC页面对移动端的适配问题。
比如,一位在山东工作的用户开始“沪漂”,想要把山东的社保、医保等转到上海来,那么他可能需要登陆“爱山东”办理,然后再跳转下载一个上海的App来在线办理社保、医保的转移,无形中将增加用户的使用成本,并直接影响用户的办事体验。
因此,尽管当前特别是通过移动端实现政务服务跨省通办减少跨地区线下奔波的需求越来越迫切,但是无奈由于“跨端”的技术难点,使得大部分跨省通办仍存在办事体验的割裂感与落差感。
三、移动政务服务“跨省漫游、无感切换”的实现路径
针对移动端跨省通办的难点和问题,我们认为未来实现移动政务服务“跨省漫游、无感切换”,需要建立一个“跨应用”技术标准,实现跨省用户体系互认互通,并支持“跨端”应用横向漫游和纵向漫游,加强跨地区的应用标准和数据标准建设,实现真正意义的服务互通。具体实现路径如下:
1、实现用户体系跨省互认互通
建立省际通办用户体系互认标准,同时与国家平台用户体系打通,完成用户跨省、跨地域的跨端一体化融合,让用户在任何平台注册和登录一次便可以实现省际漫游和跨地域漫游,为无感跨省通办打下基础。
2、解决横向漫游——实现跨省通办的应用“跨端”
从横向角度来看,通过建立“跨应用”技术标准可以实现各省、各市、各厅局部门应用的独立开发、独立运行并支持互相调用,“跨端”的应用不必下载其他App,也就是说跨省通办业务可以支持在任何一个政府的端内运行,同时方便地完成政务App与支付宝小程序、微信小程序、百度小程序、快应用等第三方移动应用的多端一体化,实现应用横向漫游,无缝地“跨端”运行。
3、解决垂直漫游——移动端应用向上汇聚
从垂直的角度来看,各省的政务服务App都在持续迭代升级,不断地推出新的服务功能,不断地将政务服务向基层延伸。未来,将会有越来越多的跨地区、跨部门、跨层级的跨省通办服务,这也将需要实现市级、委办局应用向省级汇聚,或省级的应用向国家平台汇聚,发挥省级平台与国家平台在跨省通办领域的“超级入口”作用。通过“跨应用”技术标准,本质上可以规避自身应用开发后,还需要按照上一级政府的标准重复开发,并且取消应用上报,取而代之的是依据“跨应用”技术标准的自动汇聚。本质上应用还是由各自提供服务,其他各个平台也仅需要通过“跨应用”技术标准就能实现应用之间的互认互调,无需再次开发,便可以直接跨端调用。同时还很好地解决了向上一级平台上报应用时,因原应用迭代造成的不能及时同步更新的问题,完美实现国家平台、省、市、区县各级应用汇聚,实现垂直无感漫游。
4、加强应用规范建设并支持统一监管
随着移动政务跨省通办与跨端应用汇聚的推进,也需要建立统一的应用标准,包括:规范应用接入流程、对接模式、接入安全、数据规范等。将不同部门、不同标准的应用和服务功能进行整合聚合,形成统一管理、统一规范的服务入口,以便被多渠道、跨端调用。同时实现数据和服务跨端调用的多维度运行监测,将政务服务移动端的跨省通办纳入统一的监督管理,为公众提供更加便利的“异地受理、无差别办理”服务。
5、强化跨省通办数据标准建设,建立高效的数据共享互信
跨省通办中较为关键的一环是“数据通”,通过明确跨省通办中的政务服务数据共享调度,运用大数据、人工智能、区块链等技术推动“跨端”电子证照互认共享、电子印章互认互信,在允许的范围内,为各级政府部门提供可信、可靠、可用的数据共享服务,满足跨省通办数据需求,打通跨省服务的数据链条,比如面向各级政府部门提供跨区域查询和在线核验等。也可以对共享的政务服务数据进行运行监测,以保障电子证照、用户信息、电子签章等信息的及时性、准确性和安全性。借助数据、电子证照等共享,在跨省通办中打造更加完善的个人或企业专属空间,以提升用户“跨省”办事的便捷性。
6、基于“跨应用”技术标准,构建和培育移动政务服务的生态体系
无论是省级还是市级政务服务App,它们都是承载了很多的城市服务功能,面向老百姓、企业提供统一的服务。有了“跨应用”技术标准,更加有助于将移动政务服务应用的开发和运营权限交给各个应用单位,大家专注做好自身的应用,并提供给第三方共享调用,既能减少应用的重复开发,也在一定程度上保障了政务服务移动端的一致性,构建共荣共建的政务服务美好生态。
移动政务跨省通办对政务服务未来发展提出了新的挑战——当我们通过平台连接人与服务时,如何避免数字化创新价值被跨区域、跨部门与跨层级的数据梗阻所消解?如何跨越行政区域的政务服务交付模式从基于URL链接的“跨屏”浅层次服务走向基于统一技术标准体系的“跨应用”深度服务?迅速建立“跨应用”技术标准,以实现政务移动应用服务的“纵向漫游”、 “横向漫游”和“自动汇聚”,不仅是解决“孤岛化”移动政务跨省通办现状的重要抓手与有效手段,而且也是我国构建整体政府格局的创新方向与关键举措。
更多精彩,请关注“官方微信”

国脉,是大数据治理、数字政府、营商环境、数字经济、政务服务专业提供商。创新提出"软件+咨询+数据+平台+创新业务"五位一体服务模型,拥有超能城市APP、营商环境流程再造系统、营商环境督查与考核评估系统、政策智能服务系统、数据基因、数据母体等几十项软件产品,长期为中国智慧城市、智慧政府和智慧企业提供专业咨询规划和数据服务,广泛服务于发改委、营商环境局、考核办、大数据局、行政审批局等政府客户、中央企业和高等院校。

