各区县(自治县)人力社保局,西部科学城重庆高新区党群工作部、政务服务和社会事务中心,万盛经开区人力社保局,局机关各处室,局属事业单位:
现将《2026年人力社保领域优化营商环境行动方案》印发给你们,请认真抓好贯彻落实。
(此件公开发布)
重庆市人力资源和社会保障局办公室
2026年4月13日
2026年人力社保领域优化营商环境行动方案
为进一步优化人力社保领域营商环境,促进经济社会发展,根据《重庆市优化营商环境专项行动方案(2024—2027年)》,制定本方案。
一、总体要求
以习近平新时代中国特色社会主义思想为指导,深入贯彻党的二十大和二十届历次全会精神,全面落实党中央、国务院和市委市政府关于优化营商环境决策部署,坚持市场化、法治化、国际化原则,以经营主体需求为导向,以深刻转变政府职能为核心,创新体制机制、强化协同联动、完善法治保障,对标国际国内先进水平,聚焦就业创业、劳动关系等营商环境重点板块,不断优化完善改革举措,促进我市人力社保领域营商环境竞争力显著提高,有效提升经营主体和社会公众服务满意度。
二、工作目标
持续加强“劳动要素”相关工作,全面优化劳动就业服务,推动就业创业相关政务服务事项全量实现“全程网办”;全年为劳动者提供登记求职、职业指导、创业服务200万人次以上,登记招聘 140万人次以上,为用人单位提供用工指导 7万家次以上;力争劳动人事争议调解成功率达 83%以上、仲裁结案率达 99.7%以上。
三、重点任务
(一)持续优化人力社保领域政务环境
1.持续优化人力社保领域政务服务事项,通过数据共享,进一步减少事项申请材料,压缩办理时限,推动无证明材料办理。
2.推进人力社保领域政务服务事项“全面通办”,推动“工程建设项目办理工伤保险参保登记”等 13项服务事项,实现全程网办。
3.推动“15分钟就业创业服务圈”建设,建设、升级“家门口”就业服务平台(站点)180个,拓展便利化就业服务渠道。
4.积极争取国家公共就业服务区域中心(重庆)建设,全面提升我市公共就业服务效能。
5.推动灵活就业参保等“一件事”上线运行,持续优化已上线重点服务事项,增强企业群众办事体验感。
6.大力推行“社会保险补贴”等涉企就业创业补贴政策“直补快办”“政策计算器”等模式,有效推动政策落地落实。
(二)持续优化人力社保领域法治环境
7.配合修正《重庆市就业促进条例》。推动保障新就业形态劳动者权益。
8.举办普法宣传月活动,宣传推广人力社保领域涉企政策法规。持续加强职称评审、职业能力建设、科研人员顶岗培养等社会关注度较高的人才政策宣传。
9.持续规范涉企行政执法,突出减量增效统筹制定涉企行政检查年度计划,推动涉企非现场行政检查及承诺免予涉企行政检查工作。
10.积极推进劳动争议调解组织或仲裁机构入驻区县综治中心,为群众提供更加高效、便捷、低成本的解纷服务。
11.依托新就业形态劳动争议一站式调解中心或联调工作模式,探索与法院、工会建立联合指导工作机制,强化企业劳动争议调处指导。
12.推进全市劳动人事争议仲裁院调解中心规范化建设,提升劳动争议化解质效。
13.加强人力社保部门、工商联、商会等协同联动,探索推动商会调解组织建设,指导企业依法合规用工。
14.强化劳动人事争议裁审衔接,依托联席会议解决法律适用分歧,开展疑难复杂案件会商等,推动劳动人事争议仲裁终结率稳步提升。
(三)持续优化人力社保领域市场环境
15.持续加强人力资源市场管理,优化“诚信积分”管理体系,开展清理整顿人力资源市场秩序专项行动。探索推动劳务派遣单位信用等级评价。
16.构建人力资源服务行业高质量数据集,强化人力资源市场领域人工智能技术应用,促进人力资源高效能配置。
17.持续开展企业薪酬调查,发布人力资源市场工资价位和人工成本信息。
(四)持续优化人力社保领域创新环境
18.持续实施“留创计划”,吸引留学人员来渝留渝创业就业,力争实现择优资助“留创计划”项目 100个。
19.依托全市初、中、高级创业导师队伍资源,通过开展进校园、访园区、扶项目等各类创业活动,为创业者提供针对性指导服务,全年服务创业者2万人次以上。
20.持续开展新重庆引才计划优秀青年专项工作,全年实现新认定 120人以上。
21.持续开展国际技能认证,为中企海外雇员、赴境外就业人员、国外院校学生、国内职业院校留学生等群体认证发证 500人次以上。
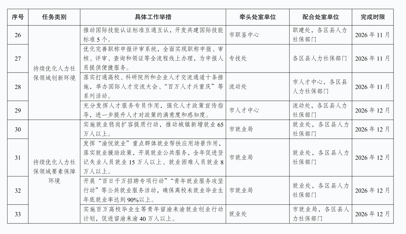
22.推动国际技能认证标准互通互认,开发共建国际技能标准 5个。
23.优化完善职称申报评审系统,全面实现职称申报、审核、评审、查询和领证等全流程线上办理,为申报人员提供便捷服务。
24.落实打通高校、科研院所和企业人才交流通道十条措施,举办国际人才交流大会、“百万人才兴重庆”等系列活动。
25.充分发挥人才服务专员作用,强化人才政策宣传指导,进一步提升人才对政策的满意度和感知度。
(五)持续优化人力社保领域要素保障环境
26.实施就业稳岗扩容提质行动,推动城镇新增就业 65万人以上。
27.发挥“渝悦就业”重点群体就业帮扶应用场景作用,落实就业援助政策,开展就业公共服务,全年促进登记失业人员就业 15万人以上、就业困难人员就业 8万人以上。
28.开展“百日千万招聘专项行动”“青年就业服务攻坚行动”等公共就业服务活动,确保离校未就业毕业生年底就业率达到90%以上。
29.实施百万高校毕业生等青年留渝来渝就业创业行动计划,促进留渝来渝40万人以上。
30.聚焦企业需求,大力开展民营企业服务月等就业公共服务专项活动,常态化服务企业用工,全年举办各类线上线下供需对接活动 1000场次以上。
四、组织保障
(一)加强组织领导。各区县(自治县)人力社保部门、各责任处室(单位)要充分认识优化营商环境工作的重要性,抓紧抓实推动各项任务,夯实营商环境改革专业队伍。深入研究世行营商环境评估、中国营商环境评价、万家民营企业评营商环境等指标体系,积极探索创新。
(二)健全工作机制。配合做好区县营商环境工作评估评价,强化对区县营商环境工作指导,督促各项重点任务落实。持续开展局(处·科)长走流程活动。依托就业服务专员,定期入企入园做好政策解答、解决企业诉求问题等,实现营商环境改革“同题共答”。
(三)强化宣传引导。积极总结改革成效、经验做法和典型案例,配合编制优化营商环境政策集和案例集。迭代升级人社政策服务包,聚焦人力社保领域惠企政策,加大宣传服务力度,持续营造良好的营商环境氛围。
附件:1.优化营商环境主要指标清单
2.优化营商环境行动方案任务分解表







