各县市人民政府,州直有关部门:
《楚雄州推进养老服务高质量发展三年行动方案(2024—2026年)》已经州人民政府同意,现印发给你们,请认真抓好贯彻落实。
楚雄州人民政府办公室
2024年8月14日
(此件公开发布)
楚雄州推进养老服务高质量发展三年行动方案(2024—2026年)
为认真贯彻落实《云南省人民政府办公厅关于印发云南省推进养老服务高质量发展三年行动方案(2024—2026年)的通知》(云政办发〔2024〕13号)精神,积极科学应对日趋严峻的人口老龄化,努力构建与楚雄州经济社会发展相适应的兜底性、普惠性、多元化养老服务体系,加快推进养老服务高质量发展,结合楚雄州实际,制定本方案。
一、总体要求
(一)指导思想。坚持以习近平新时代中国特色社会主义思想为指导,全面贯彻党的二十大精神,深入学习贯彻习近平总书记关于老龄工作重要指示批示和考察云南重要讲话精神,立足楚雄州人口老龄化程度和养老服务发展水平,完善基本养老服务制度,推动居家和社区养老服务提质增效、机构养老服务提档升级,提升医养结合服务能力,在老有所养、老有所医、老有所乐上不断取得新成效,提高全州老年人获得感、幸福感、安全感。
(二)发展目标。到2026年底,居家社区机构相协调、医养康养相结合的养老服务体系更加健全,三级养老服务网络更加完善,全州养老服务供给更加均衡合理、优质高效。养老机构床位结构日趋合理,养老机构护理型床位占比不低于60%;每个县市建有1所兜底保障养老机构,推动敬老院转型升级和乡镇养老服务中心建设,农村区域养老服务中心覆盖率总体达到65%;社区养老服务设施建设不断增强,全州新设街道至少建有1所具备综合功能的养老服务机构,城市社区养老服务中心及设施覆盖率达到90%,农村互助养老服务广泛发展。
二、主要任务
(一)实施养老服务保基本工程。突出政府在“兜底线、保基本”中的重要职责,健全城乡特困老年人供养服务制度,对符合特困供养条件的老年人实现“应保尽保、应养尽养”。落实临时救助和医疗救助政策。进一步盘活公办养老机构和医疗机构养老服务资源,增加护理型床位,推动县级失能照护机构建设,提升护理型床位设置比例和康复护理水平。积极争取上级资金支持,推动失智症老年人专业照护服务机构建设。各县市结合行政区域内基本养老服务实际需求,制定整合盘活闲置资源用于养老服务的政策措施。
(二)实施居家社区养老服务扩面增效工程。在城市居住社区建设补短板和城镇老旧小区改造中统筹推进养老服务设施建设。将社区居家养老服务设施纳入城乡社区配套用房建设范围,完善落实新建住宅小区配套建设养老服务设施“四同步”工作规则。补足老旧小区和已建成居住区养老服务设施。开展城镇配套养老服务设施专项治理。加快发展嵌入式养老服务机构或日间照料中心,以日间托管和上门服务为主要方式,为社区居家老年人提供专业化和个性化服务。积极引导和鼓励社会力量参与村(社区)居家养老服务。积极发展老年助餐服务,建立“老年幸福食堂”以奖代补考核评价机制,推动老年助餐服务进一步向城乡社区延伸。持续推进特殊困难老年人家庭居家适老化改造项目,循序渐进引导有需求的老年人家庭开展居家适老化改造。推进城镇老旧小区适老化改造,为老年人提供安全、舒适、便利的社区环境。探索发展家庭养老床位,完善居家养老服务规范标准,让居家老年人享受持续、稳定、专业的养老服务。
(三)实施农村养老服务设施建设工程。打造乡镇区域养老服务中心管理服务示范点,以点带面推动乡镇敬老院向区域养老服务中心转型升级。对地处偏僻、规模小、生活配套设施陈旧落后、管理不规范、入住率低的乡镇敬老院进行优化调整和撤并,解决运营模式僵化、服务能力不足、资源利用低、效益失衡的问题。以城乡社区日间照料中心、居家养老服务中心、农村互助养老服务站为阵地,积极探索农村互助养老模式,采取“亲帮亲、邻帮邻、小老帮老老”等形式解决农村老年人养老问题,探索建立“个人出一点、集体添一点、爱心人士捐一点、政府补一点”的多元筹资机制,整合盘活闲置资源,搭建基层养老服务共享空间,构建“15分钟养老服务圈”村组站点,提高基层养老服务设施利用率。
(四)实施培育养老服务产业发展工程。充分发挥市场在资源配置中的决定性作用,推动社会力量逐步成为发展养老服务业的主体。进一步精简审批手续、提高审批效率,梳理优化办理流程,完善养老机构备案工作指南。落实养老服务机构享受相关税费优惠。实施“养老服务+行业”行动,推动养老服务业与旅游、餐饮、体育、家政、教育、健康、文化、房地产等行业融合发展。鼓励社会力量兴办规模化、连锁化、便捷型养老服务机构,激发养老市场活力。大力发展特色化、品牌化的旅居养老产业。鼓励县市在城乡社区建立康复辅助器具应用推广中心。积极培育养老服务行业组织,发挥行业协会推进养老服务业高质量发展的积极作用。提升养老服务智慧化水平,逐步搭建起跨部门、跨领域、跨层级的养老服务数据交换、系统对接、功能拓展、服务供给综合平台,实现养老服务供需精准对接和养老服务全流程监管。
(五)实施要素保障能力提升工程。落实好《中华人民共和国老年人权益保障法》《云南省楚雄彝族自治州养老服务条例》等相关法律法规。健全完善州、县市、乡镇三级基本养老服务清单,根据经济社会发展水平和老龄化形势动态调整,逐步丰富发展基本养老服务项目。加大财政投入,统筹资金保障养老服务发展需求,支持养老服务事业发展。健全完善政府购买养老服务目录和标准。鼓励各地积极申报争取中央预算内投资、国家专项债券资金支持养老服务领域项目建设。落实社会力量兴办养老机构一次性建设补贴、养老机构运营补贴政策。强化养老服务设施用地保障。开展高质量职业技能培训,强化养老护理员的实际操作技能训练和综合职业素质培养,加强养老服务人才队伍建设。落实乡镇区域养老服务中心(敬老院)管理人员与入住老人配比要求。建立健全医疗卫生机构与养老服务机构合作机制,推进医养融合发展。
(六)实施养老服务综合监管能力提升工程。健全完善养老机构备案信用承诺制度,加强备案信息核实,进一步规范养老服务机构备案申请、办理、变更及撤销等工作流程。引导养老服务机构合法合规筹集和使用涉及养老服务资金。加强对养老服务机构申领使用政府提供的建设补贴、运营补贴等资金的监督管理。加大对涉及使用财政资金的养老服务重点建设项目实施过程的真实性、合法性、效益性跟踪审计问效力度。加强对政府购买养老服务的监督管理。加大对养老机构中纳入医保定点的医疗机构医保基金使用情况的监管力度。加强对金融机构开展养老服务领域金融产品、服务方式创新的监管。加强养老服务机构收费行为规范管理,加大对以养老服务为名开展非法集资犯罪活动的排查力度。构建养老服务机构信用联合奖惩机制。积极推进养老服务机构“双随机、一公开”监管工作。加强养老服务机构消防安全标准化建设和管理。
三、有关要求
(一)加强组织领导。健全“党委领导、政府主导、部门负责、社会参与”的工作机制。强化政府主体责任,将养老服务工作纳入民生实事项目,强化考评监督,层层抓好落实。充分发挥各级养老服务体系建设工作协调机制重要作用,将养老服务体系建设纳入经济社会发展全局中通盘考虑,全面整合资源力量,调动各方积极性,定期研究解决工作推动中的难点、痛点、堵点问题,明确责任分工,凝聚工作合力,确保各项任务落实落地。
(二)加强督促问效。进一步细化养老服务工作任务,制定约束性指标,加强对实施情况的评估考核,严格跟踪考核机制,建立“年度评价、中期评估、总结评估”的评价闭环。在实施过程中,动员各方面力量,采取各种方式落实好工作任务,确保目标顺利完成。
(三)加强舆论宣传。坚持正确舆论导向,充分发挥广播、电视、报纸、网络等各类媒介作用,大力宣传积极应对人口老龄化国家战略和推动养老服务高质量发展的重要意义,及时总结推广养老服务工作先进经验和做法,提高广大群众对积极应对人口老龄化必要性、紧迫性的认识,凝聚思想共识,营造全社会关注养老服务、关心养老事业、支持养老工作的良好氛围。
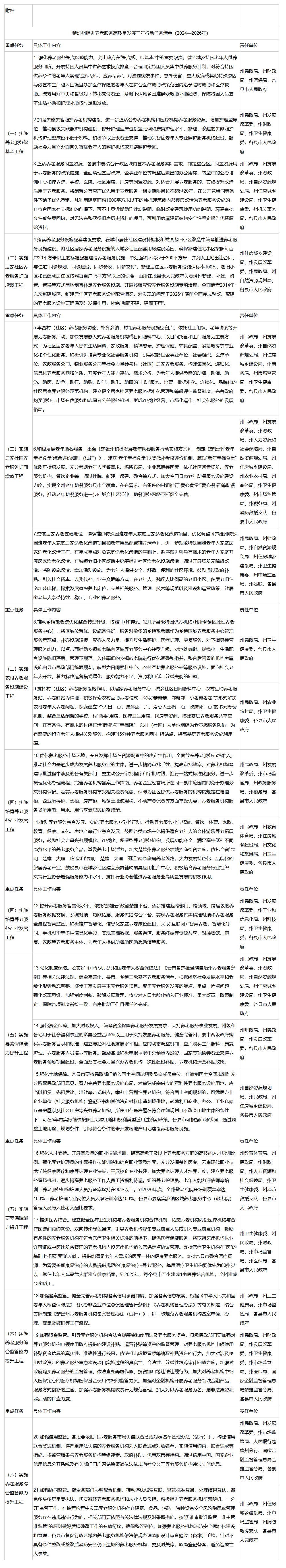
附件:楚雄州推进养老服务高质量发展三年行动任务清单(2024—2026年)


