各市、县(区)人民政府,省政府各部门:
《“赣企通”平台建设工作方案》已经省政府同意,现印发给你们,请认真贯彻执行。
2024年6月14日
(此件主动公开)
“赣企通”平台建设工作方案
为进一步贯彻落实国家“高效办成一件事”和省委、省政府决策部署,着力打造为企服务的综合业务平台“赣企通”,为全省所有市场主体提供专业化、精准化的综合服务,根据省《政府工作报告》相关要求,结合我省实际,制定本工作方案。
一、总体要求
以习近平新时代中国特色社会主义思想为指导,认真落实党中央、国务院关于推进政府职能转变和数字政府建设决策部署以及省委和省政府工作要求,进一步优化升级“惠企通”“网上中介服务超市”等平台,整合“赣服通”和各地各部门涉企服务功能,将省政务服务网PC端“惠企通”服务专区升级为“赣企通”服务专区,建设一个独立移动端APP“赣企通”,全方位推进政府治理流程优化、模式创新和履职能力提升,不断提升政务服务和营商环境水平,助力经济社会高质量发展。
二、建设内容
围绕市场主体全生命周期服务,重点打造“四个核心板块、N个特色专区”内容。
(一)四个核心板块建设。
1.办事板块。统一涉企政务服务入口,整合“赣服通”平台涉企政务服务、有关业务部门独立平台的涉企政务服务等,梳理并分阶段上架一批企业高频政务服务事项至“赣企通”平台,以按主题、按阶段等维度整合各类服务事项。建设企业“高效办成一件事”服务专区,确保国家和省里部署的12项涉企服务“一件事”上架并运行。平台按企业注册所在地自动定位当地可办事项,并根据企业行业、特色称号(“高新技术企业”“小巨人”“独角兽”等)标签自动推荐服务事项,真正做到以企业视角来寻找或办理政务服务事项。增加部门黄页查询功能,接入政务服务办事大厅预约功能,方便企业直接联系相关部门和预约窗口办事。
2.政策板块。优化升级“惠企通”平台,将“惠企通”现有服务接入“赣企通”政策板块,对惠企资金的拨付和使用形成规范体系,对符合惠企政策资金统一通过“赣企通”平台兑现,大力推动惠企政策“免申即享”“即申即享”“承诺兑现”。运用“大语言模型”语义理解能力,提升政策智能拆解效率,并提炼政策文件中的适配场景,企业可通过咨询“小赣事”精准获取适配的政策。推出政策计算器、智能预填等特色工具,进一步简化企业事项申报材料字段数量,提升政策和企业精准匹配度。充分复用对接现有系统库资源,不断加强数据共享和利用,持续优化“两端”政策服务,提升企业体验感和获得感。
3.服务板块。围绕企业高频需求,建立“9+N”涉企增值服务体系,9个增值化服务板块为:人才服务、科创服务、项目服务、金融服务、法律服务、开放服务、场地服务、商机服务、中介服务等板块,充分发挥部门涉企服务能力,通过“集成窗口+部门服务”方式,由N个部门为9个服务板块提供针对性服务。同时整合一系列市场化资源,形成政府主导、社会共同参与的模式,向企业提供生产经营所需的各项服务,提高企业经营效率,降低经营成本。
4.互动板块。结合江西营商全媒体平台,提供全方位营商资讯及营商环境评价等服务,助力企业迅速捕捉有效营商信息。畅通政企互动通道,构建高效的沟通反馈机制,打造96885线上诉求中心,与省12345工单系统实现无缝对接,确保企业能无障碍与政府部门直接交流,有效推动政企关系和谐发展。协助建立商会与企业互动联络机制,方便企业拓展行业机会,助力企业快速发展。
(二)N个特色服务专区建设。为更好满足企业多元化需求,提升服务质效,分步构建一系列具有鲜明特色的服务专区,赋能企业高质量发展。
1.“1269”产业服务专区。围绕江西省制造业重点产业链现代化建设“1269”行动计划明确的12条重点产业链及6个先进制造业集群,提供一站式的服务支持。引入大模型绘制重点产业链图谱,结合各类市场化资源,为产业链提供相关政策资讯解读、服务事项推荐、上下游企业查询、产业链分布查询、专项特色金融、对口高校及专业推荐等一系列便企服务,为领航龙头企业、重点配套企业及主要特色优势产业解决技术短板及优化协同创新,有效提升产业链的整体实力。
2.中小企业服务专区。连通中小企业、数字化转型服务供给方和地方各级主管部门,从增强供需匹配度、开展全流程服务、加强转型引导、加大技术资金投入、优化人才服务等方面入手,为中小企业提供优质培育和认定、数字化转型服务等内容。
3.开发区服务专区。提供全省开发区投资地图查询服务,包括产业分布、招商政策、厂房资源、明星企业及周边配套查询服务等,让外地企业能全面了解我省开发区投资机会。为已入驻企业提供本园区特色增值服务,如园区停车、报修报障、人才推荐、产品推介等,有效促进开发区内效率提升和经济循环,鼓励开发区结合实际进行服务创新。
4.网上中介服务超市专区。优化升级网上中介超市平台,建设中介超市移动端,为中介服务机构提供一键零门槛、零跑动在线入驻,为业主提供中介服务采购网上公示、网上选取、网上中标、网上签约、网上评价、网上支付等全流程在线服务。打造高效便捷的中介服务网上商城,增加在线支付、运营概况统览等功能,使中介采购体验更便捷高效。
三、实施步骤
(一)开发建设阶段。6月至8月,完成整体建设规划,各部门梳理编制拟接入的涉企服务事项目录清单,并做好各项服务的接入及初始化。完成平台建设内容的开发,编制并公布《“赣企通”平台运行管理规范》,确保平台具备上线试运行条件。
(二)上线试运行阶段。8月底至9月,发布并启动上线试运行“赣企通”,持续完善提升。
(三)培训宣传阶段。10月至12月,加强对各地各部门的业务培训与指导,并做好应用推广、流程优化、宣传总结等工作。
四、组织保障
(一)强化组织实施。各地各部门要加强组织领导,健全工作机制,按照“赣企通”建设任务清单要求,明确责任部门,制定工作计划,抓紧推动第一批服务事项上线“赣企通”平台,确保改革任务落地落实。要按照“省级主建、市县主用”原则,基础功能和公共支撑由省级统建,设区市统筹所辖县(市、区)特色应用场景建设工作。
(二)加大协同创新。按照省委整治数字形式主义等有关要求,各地各部门要在系统改造、业务对接、数据共享等方面予以支持配合,将涉企政务服务的移动端APP、小程序、微信公众号等全部接入“赣企通”平台。要加强运营团队建设,建立常态化运营管理机制,强化“赣企通”平台的宣传推广。
(三)强化督促问效。各地各部门要按照《“赣企通”平台运行管理规范》要求,规范“赣企通”应用服务上下架管理。要加强与“赣企通”能力开放平台对接,将办件、服务异常等数据全部汇聚至省级运营监测平台,确保系统平稳有效运行。省政府办公厅(省政务服务办)将充分发挥牵头协调和管理监督作用,强化组织实施及效果评估,实行定期通报制度,推动各项工作落到实处。省直有关部门要加大对本系统的督促指导,保障“赣企通”平台上线后在市县层面的推广应用。
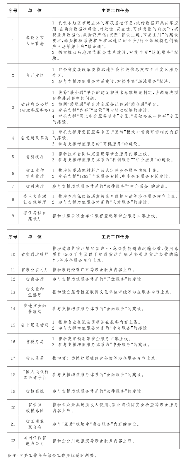
附件:1.“赣企通”平台建设任务清单
2.第一批上线服务事项清单
附件1
“赣企通”平台建设任务清单

附件2
第一批上线服务事项清单


