前言
党中央高度重视数字经济发展,要求充分发挥海量数据和丰富应用场景优势,促进数字技术与实体经济深度融合,赋能传统产业转型升级,催生新产业新业态新模式,不断做强做优做大我国数字经济。发展数字经济是把握新一轮科技革命和产业变革新机遇的战略选择,其与构建数字生活、推进数字治理相互协同、互为促进,为推动城市全面数字化转型提供新供给。为做好成都数字经济发展顶层设计,明确全市“十四五”时期数字经济发展思路目标及重点任务,依据《成渝地区双城经济圈建设规划纲要》《成都都市圈发展规划》等重大区域战略规划,《“十四五”数字经济发展规划》《四川省“十四五”数字经济发展规划》等国家、省专项规划以及《成都市国民经济和社会发展第十四个五年规划和二〇三五年远景目标纲要》总体部署,特编制本规划。规划期为2021-2025年,远期展望到2035年。

一、规划背景
(一)发展基础
“十三五”时期,成都大力提升数字技术创新能力,加快推进数据要素汇聚流通,持续完善数字基础设施建设,聚力培育数字经济产业集群,积极创新城市智慧治理模式,数字经济发展跻身全国前列,成为四川建设国家数字经济创新发展试验区的核心区域,为“十四五”时期高质量发展奠定了坚实基础。第5位。


总的来看,“十三五”时期成都数字经济发展取得新突破,亮点纷呈、优势凸显,但仍存在一些短板和问题。主要表现在:一是数字技术创新引领能力不强,数字技术基础研究能力、原始创新能力与领先地区还有一定差距,核心芯片、基础软件等关键领域技术自主创新能力需加快提升。二是数据要素活力尚未释放,成都数据资源丰富,但数据价值化程度较低,数据要素交易平台缺乏,要素市场化配置机制亟需优化完善。三是数字基础设施建设仍需加强,城市智能感知设施亟待提升,通信能力亟需扩容,5G、工业互联网、智慧能源等基础设施有效供给不足,统筹集约程度不高。四是数字产业发展质效有待提升,数字经济企业规模普遍偏小,缺乏具有代表性、引领性的龙头企业,中小微企业数字化转型认识不足、能力不足,产业数字化融合水平不高。五是城市智慧应用场景开发不够,尤其是面向超大城市的社会治理、政府决策、公众服务、市民生活的智慧应用场景有待丰富,公众对数字化变革的参与感、获得感有待提高。
(二)面临形势
从技术变革趋势看,新一轮科技革命铸就数字经济新引擎。当前,新一轮科技革命进入以数字技术广泛赋能、产业互联升级重构、智能驱动加速显现的新阶段,带动数字经济步入技术群体性突破、模式链条式创新的深度变革期。新一代信息技术加速演进、相互交织,云计算呈现爆发式增长,数字孪生城市迈入成长期,5G进入应用扩展期,量子通信、神经芯片等成为技术新高地,技术变革为数字经济加速发展点燃了新引擎。“十四五”时期,成都加快提升数字经济核心、关键技术可控能力,需要紧跟前沿技术风口,聚焦高端芯片、人工智能算法、传感器等关键领域加快技术突破与迭代应用,前瞻布局高价值、高成长、高契合的未来赛道,强化信息科学与生命科学等基础学科的交叉融合创新,为数字经济新产业、新业态、新模式涌现提供重要支撑。
从要素迭代趋势看,数据资源价值化打造数字经济新活力。党中央提出数据可作为生产要素按贡献参与分配,并将其与技术、人才、土地、资本等要素一起纳入改革范畴。数据作为全新的、关键的生产要素,贯穿于数字经济发展全过程,与技术、资本、劳动力、土地等传统生产要素组合迭代、交叉融合,引发生产要素多领域、多维度、系统性、革命性群体突破,数据对数字经济增长的放大、叠加、倍增效应不断显现。“十四五”时期,成都做强数字经济发展动力,需要强化数据要素供给,深化数据要素市场化配置改革,促进数据要素自主有序流动,积极发展数据要素市场,进一步激发市场创造力和活力,加快推进数据价值化,为推动数字经济高质量发展提供动力之源。
从产业演进趋势看,全球产业链重塑催生数字经济新机遇。全球产业链将在中长期呈现出数字化、知识化和资本化发展趋势,以人工智能、大数据、区块链等为代表的新一代信息技术和信息技术服务不断提升数字产业化水平,数字技术和数据资源等在传统产业应用产生的以智慧农业、智能制造等为代表的产业数字化成为全球产业链重塑的关键领域和竞争焦点。“十四五”时期,成都抢抓全球产业链重塑为数字经济发展带来的新机遇,需要充分发挥电子信息万亿级产业集群、全国一体化算力网络成渝国家枢纽节点、国家新一代人工智能创新发展试验区以及全国首批、中西部唯一综合型“中国软件名城”等比较优势,加快推进数字产业化和产业数字化,筑强城市经济发展的根基和命脉。
从数智赋能趋势看,数字化应用场景赋予数字经济新动能。《中华人民共和国国民经济和社会发展第十四个五年规划和二〇三五年远景目标纲要》提出“促进数字经济与实体经济深度融合,赋能传统行业转型升级,催生新业态新模式,壮大经济发展新引擎”。数字经济成为激发新发展动能的核心驱动力,尤其是促进智慧生产、经营、管理体系加快构建,在提高经济运行效率、赋能城市建设运营、培育新发展动能等方面发挥越来越重要的作用。“十四五”时期,成都加快形成带动全国高质量发展的重要增长极和新的动力源,需要进一步丰富数字经济应用场景,充分释放新场景添彩人民生活品质、提升城市治理效率、激发新业态新模式的巨大潜能。
二、总体要求
(一)指导思想
以习近平新时代中国特色社会主义思想为指导,深入贯彻党的十九大和十九届二中、三中、四中、五中、六中全会精神,全面落实习近平总书记对四川及成都工作系列重要指示精神和省委重大决策部署,完整、准确、全面贯彻新发展理念,以服务新发展格局构建和推动成渝地区双城经济圈建设为战略牵引,以建设践行新发展理念的公园城市示范区为统领,以深化供给侧结构性改革为主线,以推动高质量发展、创造高品质生活、实现高效能治理为发展导向,以促进空间产业交通能源结构优化为重要目标,以做优做强中心城区、城市新区、郊区新城为具体承载,抢抓四川建设国家数字经济创新发展试验区机遇,从超大城市数字化转型的现实需求出发,以提升数字技术、数据要素、数字基建三大数字经济新要素供给能力为基础,充分发挥智慧蓉城丰富的数字应用场景优势,全面推动数字经济与实体经济深度融合发展,实施重点产业建圈强链,加快构建核心产业引领、新兴产业成势、未来赛道启航的数字经济产业发展体系,加快形成功能引导、场景驱动、优势互补的数字经济区域发展格局,加快营造规范有序、开放协同的数字经济发展良好生态,大力提升数字经济治理体系和治理能力现代化水平,为建设践行新发展理念的公园城市示范区打造助推器和新引擎。

(二)基本原则
——全球视野,创新引领。把握全球信息技术发展趋势和前沿动态,牵住自主创新“牛鼻子”,积极突破关键核心技术、前瞻布局数字经济未来赛道,持续增强数字技术自主掌控能力、数字产业引领带动能力,加快提升数字经济话语权与主导权,为建设成为全国重要的创新策源地和具有国际影响力的创新型城市提供支撑。
——价值创造,数据赋能。发挥海量数据的基础资源作用,把数据作为关键生产要素,以数据资源化、资产化、资本化为路径,促进数据要素价值化,创新数据要素运营与高效流通机制,开启数据赋能高质量发展新模式,打造全国数据运营枢纽,激发数字经济发展活力。
——适度超前,基建先行。以匹配应用的路径和节奏为导向,适度前瞻布局数据传输、算力、融合等数字基础设施,持续优化建设策略、运营策略和政策环境,建设一批标识性、引领性和示范性的数字孪生基础设施,先行强化数字经济基础支撑。
——统筹推进,突出优势。把握数字经济发展重点,统筹推进数字产业化与产业数字化,结合“云联数算用”要素资源禀赋和“芯屏端软智网”产业比较优势,全面实施产业建圈强链行动,构建独具特色的新型数字经济产业体系,培育技术创新、数字赋能、平台服务及场景应用等不同类型的标杆企业,打造具有国际竞争力的数字经济产业集群。
——融合带动,应用驱动。围绕新时代人民美好生活需求、城市现代化治理需求,推动数字经济与实体经济深度融合,营造更多数字化、智能化、便捷化应用场景,激发市场带动、企业主体、全民参与动力,全面提升超大城市智慧治理能力与人民群众数字变革获得感、幸福感。
——开放合作,协同发展。融入“一带一路”、“数字丝绸之路”、西部陆海新通道、成渝地区双城经济圈建设等重大战略部署,链接国内国际数字经济资源,推进跨区域、跨行业数字经济合作,促进对内合作与对外开放良性互动,培育发展互利共赢、协同发展的开放型数字经济。
——绿色低碳,安全可控。以实现碳达峰、碳中和目标引领数字经济产业绿色低碳循环发展,强化数据安全可信、设施绿色节能和共建共享理念,推动数字经济发展规模、质量、效益有机统一。统筹协调发展与安全关系,建立健全自主可控的数据安全保障体系,在发展中提升数据安全保障能力。
(三)发展目标
1.总体目标
到2025年,高水平建成国家数字经济创新发展试验区、新一代人工智能创新发展试验区、国家人工智能创新应用先导区,智慧蓉城、数字经济整体发展水平保持全国第一方阵前列。
数字技术创新策源能力显著增强。人工智能、量子计算、区块链等数字经济关键核心技术取得重大突破,高水平创新人才、高能级创新平台加快汇聚,数字技术创新生态不断完善,形成一批走在全国、全球前列的引领性创新成果。到2025年,力争全市数字经济核心产业R&D经费投入年均增速达到10%,数字经济领域国家级创新平台数量超过50个。
全国数据运营枢纽基本建成。数据资源开放共享深入推进,数据资源化、资产化、资本化路径更加通畅,数据运营、流通、交易等机制创新保持全国前列。到2025年,全市公共数据资源共享交换量达到600亿条,率先搭建起“公共数据运营、科学数据共享、社会数据融合”的城市全数据要素流通体系。
数字基础设施体系全面升级。建成全国一流的信息网络基础设施与城市融合基础设施、有效支撑产业发展的高性能算力基础设施,打造形成具有国际影响力的数字经济新型基础设施群。到2025年,5G基站数量达到9万座,国家级互联网骨干直连点点间宽带达到1200 Gbps,天府数据中心集群起步区高质量满足“东数西算”业务需要。
数字产业竞争力不断提升。数字经济核心产业迈上新台阶,数字新兴优势产业逐步壮大,数字经济未来赛道加快形成,数字经济和实体经济融合深入推进,初步建成具有国际竞争力的数字产业集群。力争到2025年,全市数字经济核心产业增加值占GDP比重达到14%左右。
超大城市数字应用水平全国领先。高质量打造政务服务“一网通办”、城市运行“一网统管”、社会诉求“一键回应”等数字政府智慧治理场景,高品质营造智慧便民、万物互联的数字社会生活场景。力争到2025年,智慧蓉城建设水平全面提升,智慧应用场景示范社区数量达到500个。
数字经济开放合作局面全面形成。推动成渝地区数字经济协同发展体系加快建设,实现数字基础设施、数字产业和公共服务的协同联动,共建全国一体化算力网络成渝国家枢纽节点,形成一批“东数西算”典型示范场景和应用。“数字丝绸之路”合作发展成效显著,西部陆海数据新通道建设取得丰硕成果。
2.指标体系


展望2035年,具备强大持续的数字技术创新策源能力与数字经济创新活力。汇聚海量高频全国流通数据,高质量全面建成全国数据要素运营枢纽。建成全感知数字强市、全球一流网络强市、世界先进算力中心。力争形成具有国际竞争力的数字产业集群,基本建成创新引领、数字驱动的现代产业体系。全范围智慧便民生活场景、超大城市智慧治理场景不断丰富,数字新业态、新模式不断涌现。数字经济区域协同发展达到新高度,对外开放新优势明显增强。全面建成具有国际竞争力的数字经济新高地,为高水平实现社会主义现代化、推动创新型城市进入世界先进城市行列注入新引擎。
(四)产业体系
结合国家、省、市战略部署以及前沿技术产业发展趋势,基于成都资源禀赋、技术储备、产业基础和比较优势,围绕数字产业化和产业数字化,推动数字经济和实体经济深度融合。以重点产业链为工作主线,聚焦做强数字产业标识性,大力攻坚集成电路、新型显示、智能终端等6大数字经济核心产业,聚焦凸显数字产业融合性,突出发展无人机、智能网联汽车、数字文创等7大数字新兴优势产业,聚焦把握数字产业未来感,前瞻布局量子科技、6G通信、隐私计算等6大数字经济未来赛道,打造核心产业、新兴优势产业与未来赛道协同发展的新型数字经济产业体系,全力塑造成都数字经济核心竞争力。

(五)区域布局
围绕做优做强中心城区、城市新区、郊区新城,统筹考虑区域功能定位、产业基础、优势短板等,强化场景驱动,突出区域发展特色与重点,推动数字经济在全域差异化协同发展,支撑城市全面数字化转型。
围绕做优做强中心城区,聚焦高端要素运筹、国际交流交往、现代服务发展、文化传承创新、时尚消费引领等核心功能,青羊区、武侯区、锦江区、金牛区、成华区加速传统产业数字化升级,做大做强数字文创、电子商务、金融科技等产业,打造一批智慧旅游、数字消费、智慧医疗、智慧社区等示范性数字生活场景,以数字场景应用助力城市有机更新。双流区、龙泉驿区、青白江区、新都区、温江区、郫都区、新津区依托航空港、国际铁路港、国际公路港、自贸试验区、综合保税区等高能级平台,加快建设智慧物流、智慧交通、智慧能源等数字基础设施,积极发展新型显示、智能网联汽车、数字医药健康等产业,大力推广数字新技术、智能制造新模式,提升数字经济开放度。
围绕做优做强城市新区,聚焦创新策源转化、新兴产业集聚、国际门户枢纽等核心功能,四川天府新区、成都高新区依托高质量发展示范区建设,发挥数字经济创新平台和核心产业基础优势,强化数字技术研发与创新,积极布局数字经济未来赛道,率先探索数据要素流通新路径,赋能城市产业发展。成都东部新区高起点建设智慧空港,以天府国际机场为牵引适度超前布局新一代通信网络、智能感知、智慧交通、智慧能源等数字基础设施,打造数字“孪生”的未来社区、智慧园区,积极发展智能终端、智能工业装备等产业,突显城市建设数字化引领作用。
围绕做优做强郊区新城,聚焦生态价值转化、促进乡村全面振兴、公园城市乡村表达等核心功能,简阳市、彭州市、崇州市、邛崃市、金堂县等深入挖掘区域比较优势,加快消除城乡“数字鸿沟”,以数字场景应用激发城乡产业、市场融合发展活力,建设数字乡村,发展数字农业,积极探索数字技术与新型城镇化融合发展的创新路径。

三、提升数字技术研发与创新能力
牵住自主创新“牛鼻子”,推动数字技术与实体经济深度融合,围绕产业链部署创新链,攻关关键核心技术,布局高能级创新平台,探索重大关键技术攻关新体制,营造数字经济创新生态,加快打造数字经济创新策源地。
(一)突破关键核心数字技术
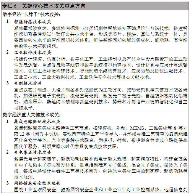
攻关数字经济“卡脖子”技术,聚焦智能传感技术、工业软件技术、光刻技术等数字经济“卡脖子”重点领域,开展产业核心技术攻关,提升重大战略技术自主化水平。突破数字经济关键技术,以产业数字化共性技术需求为导向,重点推动集成电路微纳技术、光电集成技术、网络信息安全、人工智能、高性能计算、区块链等关键数字技术突破。布局数字经济前沿引领技术,聚焦量子通信、功率半导体、太赫兹通信、脑科学与类脑研究等前沿数字技术领域,依托中科院、电子科技大学、四川省脑科学与类脑智能研究院等高校和科研院所,推动量子网络通信、网络与电磁空间安全等技术取得系统性突破。


(二)构建高能级创新平台体系
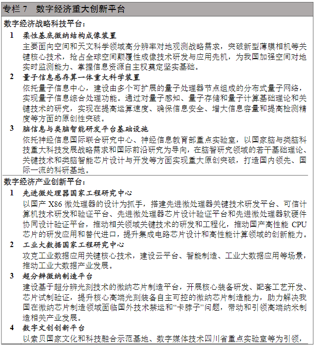
打造数字经济战略科技平台,聚焦提升数字经济原始创新能力,加快推进柔性基底微纳结构成像装置等重大科技基础设施落地,推动电磁空间与泛在互联实验室挂牌运行。建设数字经济产业创新平台,聚焦提升数字经济研发与转化能力,推动数字经济领军企业牵头联合高校院所组建重点实验室、新型研发机构、企业技术中心、工业设计中心等创新联合体。加快推进数字经济相关国家技术创新中心、产业创新中心和工程研究中心等建设。完善数字经济功能服务平台,聚焦提升数字经济公共技术服务能力,加快推进集成电路公共设计平台、国家“芯火”双创基地等创新平台载体建设。布局中试共享生产线、EDA/IP、检验检测中心和公共试验设施,推动概念验证、技术成熟度评价、中试熟化开发,增强公共服务平台对企业的服务支撑能力。


(三)探索重大关键技术攻关新体制
实施关键核心技术攻关“揭榜挂帅”机制,建立“发榜—创新企业或创新联合体揭榜—揭榜企业挂帅攻关”的机制,鼓励揭榜企业开展技术攻关“赛马”。建立关键核心技术攻关组织机制,构建数字经济关键核心技术清单式管理制度、产业发展精准对接目录和技术攻关任务清单。完善支持重大技术攻关的财政投入机制,支持企业、高校、科研院所、金融机构等社会力量增加投入,建立科技研发风险资金池,实施关键核心技术攻关风险分担。优化数字经济科研奖励机制,加快构建顺畅高效的数字技术创新和转移转化体系,完善知识产权保护和交易机制,探索科研成果的资本化运作。
(四)营造数字技术创新生态
健全科技成果转化体系,完善孵化器、众创空间、高品质科创空间等多层级科技成果转化孵化载体,创新数字科技创新容错机制和科技成果转化机制,降低数字科技创新和成果转化的门槛。探索打造国际化开源社区,推动基础软件、通用软件开源,提升云原生架构、关键算法资源、低代码工具和环境等供给能力,加强数字技术产品、数字化解决方案整合封装,培育具有国际竞争力开源生态。加强数字经济领域人才引育,支持在蓉高等院校设置数字经济相关专业,鼓励企业与高校建设联合学院、联合实验室、联合项目等人才培养内容。紧扣重点产业领域编制“高精尖缺”引才目录,探索建立“候鸟型”人才和“云端”工程师的引进、激励和服务机制,加快引进一批数字经济领域学科带头人、技术领军人才和高级管理人才。创建数字经济创新发展品牌,持续举办天府数字经济论坛、中国数字经济投融资机构四川行等高端创新交流活动,促进数字经济创新成果交易。
四、加快释放数据新要素活力
将数据作为关键生产要素,以数据资源化为起点,以数据要素市场化配置流通、融合创新为重点,促进数据资产化和资本化转变,加快实现数据价值化,释放数据要素红利,建设全国数据运营枢纽。
(一)积极推进数据资源化
聚焦数据资源高效采集,打通数据壁垒,加快传感、控制、管理、运营等多源数据一体化集成,依法依规加强数据采集标注,构建全流程数据链。聚焦数据高质量汇聚,引导政府部门、公共机构、企业开展数据资源编目,强化数据源头治理、清洗和预处理,优化提升政府数据、科研数据质量评估、监督、问责等机制,依法依规建设多来源支撑的数据资源库。聚焦数据资源标准构建,优化完善跨部门、跨行业的数据标准体系,探索开展数据基础术语、数据交换共性、数据隐私安全、数据行业应用等数据标准研制,积极参与数据资源国际标准制定。
点击查看:
成都市“十四五”数字经济发展规划

